咨询热线:
新闻资讯
新闻资讯
当前位置: 网站首页 > 行业资讯

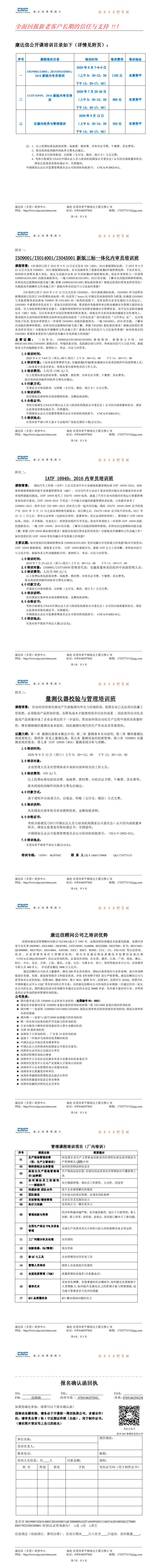
东莞康达信2020年8月公开班培训计划!

分享到:
点击次数:1108  更新时间:2020-07-14   【打印此页】   【关闭

Copyright © www.dg-cmcchina.com 2015 东莞市盛世通达技术服务有限公司 地址:东莞市常平镇商会大厦5楼C室 粤ICP备13088031号-1   技术支持:中山网站建设

盛世通达技术服务提供东莞ISO认证,东莞ISO9000认证,东莞ISO9000认证咨询,东莞ISO9001认证,东莞ISO9000认证咨询。

友情链接:  惠州康达信

 
QQ在线咨询
管理咨询
认证咨询